патроль Опубликовано 8 июля, 2015 Жалоба Поделиться Опубликовано 8 июля, 2015 Все что угодно. Но думаю прочитав тему, хоть половину из 27 страниц, ответ найдешь. Ссылка на комментарий Поделиться на другие сайты Поделиться
wrask Опубликовано 9 июля, 2015 Жалоба Поделиться Опубликовано 9 июля, 2015 Доброго времени суток появилась проблема, после вечернего дождя на утро перестала работать печка, не дует вообще не как, ни на минимальной скорости ни на максимальной. Кто может подсказать что могло случиться? Хотя бы проверьте фишку на вентиляторе печки. Под бардачком за тряпкой. У меня там был плохой контакт Ссылка на комментарий Поделиться на другие сайты Поделиться
coopper Опубликовано 15 июля, 2015 Жалоба Поделиться Опубликовано 15 июля, 2015 Все что угодно. Но думаю прочитав тему, хоть половину из 27 страниц, ответ найдешь. Прошу прощения, всё действительно нашёл. Ссылка на комментарий Поделиться на другие сайты Поделиться
m_antonio Опубликовано 17 августа, 2015 Жалоба Поделиться Опубликовано 17 августа, 2015 Короче купил я 406 1,8 16v 1996г., печка не дует, начал я разбирать панель, снял бардачок и панель управления печкой. Передо мной предстала следующая картина:1. Печка оказалась отключена, от моторчика с фишки отходит просто два провода (их заизалировали), моторчик уже проверил, рабочий, еще висит 2 фишки. Уменьшено до 82% 1920 x 2560 (771.57 килобайт) , левую я нашел куда подключить, а правую не могу найти для нее разъема (там толстый черный и красный провод + - (напруга есть при 2 положении ключа), и еще 2 провода).2. Сняв панель управления печкой, увидел следующее: Уменьшено до 82% 2560 x 1920 (788.15 килобайт) , слева был подключен разъем, справа нет, и не нашел фишки туда, должен ли он быть подключен (правый разъем).3. Сняв панельку с 2 кнопками (Кондиционер и рецеркуляция) перевернул ее и увидел что подключен один разъем с 2 проводами (он снизу справа, с этого ракурса фото его не видно), когда нижимаю кнопку рецеркуляции, лампочка загорается, когда нажимаю кондиционер - ничего не происходит (кондиционер в авто установлен), короче еще увидел подогнутый контак и фишки к нему тоже не нашел. Уменьшено до 82% 1920 x 2560 (1.01 мегабайт) Помогите разобраться с этим всем делом и подключить правильно печку, прежний хозяин ничего про это не знает, не долго на ней ездил, и то летом. Ссылка на комментарий Поделиться на другие сайты Поделиться
m_antonio Опубликовано 17 августа, 2015 Жалоба Поделиться Опубликовано 17 августа, 2015 Все, понял, та фишка, что справа должна подключаться к резистору, какового у меня нету (который сверху алюминиевый), корпус у меня такой же, печка подписана маркером, видно покупали на разборке, а про резистор забыли, вопрос: где его купить и сколько будет стоить? вопрос со второй и третьей картинкой остается открытый. Ссылка на комментарий Поделиться на другие сайты Поделиться
m_antonio Опубликовано 18 августа, 2015 Жалоба Поделиться Опубликовано 18 августа, 2015 И еще скажите, слева красный провод выходит и подключается к транзистору, рядом с ним выходит еще и черный провод - куда его подключить? Ссылка на комментарий Поделиться на другие сайты Поделиться
патроль Опубликовано 18 августа, 2015 Жалоба Поделиться Опубликовано 18 августа, 2015 Вот схема, правда на рестайл, но суть помнится та; разбирайся. Ссылка на комментарий Поделиться на другие сайты Поделиться
m_antonio Опубликовано 19 августа, 2015 Жалоба Поделиться Опубликовано 19 августа, 2015 по схеме вроде все понятно, (провода по цветам только не совпадают, поэтому схема не поможет) но вот черный минусовой провод, выходящий слева куда все-таки подключается, в схеме он не указан. Ссылка на комментарий Поделиться на другие сайты Поделиться
Pas Опубликовано 19 августа, 2015 Жалоба Поделиться Опубликовано 19 августа, 2015 народ подскажите под водительским ковриком какая-то жидкость скорее всего охлаждающая...что это может быть и как туда добраться? Ссылка на комментарий Поделиться на другие сайты Поделиться
патроль Опубликовано 19 августа, 2015 Жалоба Поделиться Опубликовано 19 августа, 2015 Это может быть или сам теплообменник, или подводящие трубки включая уплотнения. Добраться у 406 не проблема, откуда течет, антифриз оставляет следы. Ссылка на комментарий Поделиться на другие сайты Поделиться
m_antonio Опубликовано 29 августа, 2015 Жалоба Поделиться Опубликовано 29 августа, 2015 все, я свою печку сделал, к зиме готов. Ссылка на комментарий Поделиться на другие сайты Поделиться
coopper Опубликовано 2 сентября, 2015 Жалоба Поделиться Опубликовано 2 сентября, 2015 Доброго времени суток, кто подскажет? Пару месяцев назад вентилятор печки начал немного выпендриваться, то включался то не работал вообще. Часто было утром работает, постоит, днём уже не работает, контакты все пересмотрел, нормальные, но вот если постучишь по корпусу вентилятора то бывало заработает, а бывало что стучишь стучишь а он не работает( бывало что дверь закроешь и он включался). В один день стал он в ноль. Стучи не стучи, дверями хлопай по колесу стучи не работает. Поменял щётки, поставил на место всё равно не работает. Померял напряжение, получается что 11.99v но как прислоняешь к контактам вентилятора падает до 0v. Поменял транзистор, всё ровно не работает. Контактная группа менялась 4 месяца назад. Стоит новая. Ключ пытался шевелить чуть чуть. но не помогает. Ключ не греется. Peugeot 406 (99г) рестайл. Может кто посоветует, что сделать? Ссылка на комментарий Поделиться на другие сайты Поделиться
Димыч. Опубликовано 2 сентября, 2015 Жалоба Поделиться Опубликовано 2 сентября, 2015 Сам двигатель к акб подключал? Может он не работает вообще? Ссылка на комментарий Поделиться на другие сайты Поделиться
coopper Опубликовано 2 сентября, 2015 Жалоба Поделиться Опубликовано 2 сентября, 2015 Да да, подключал вентилятор к аккуму, крутится отлично. Ссылка на комментарий Поделиться на другие сайты Поделиться
патроль Опубликовано 2 сентября, 2015 Жалоба Поделиться Опубликовано 2 сентября, 2015 Замкните 1 и 3 контакты на коричневом 4-х пиновом разъеме через любую (12В) лампочку, если заработает (естественно 2 и 4 подключены к схеме 12В) ищите неприятности в проводах идущих от панели отопителя или в самой панели. Если не заработает, продолжайте и дальше менять триоды, не забывая что, блок управления состоит не только из двух (если не запамятовал) триодов.да и мощность рассеивания у них не маленькая. Ссылка на комментарий Поделиться на другие сайты Поделиться
coopper Опубликовано 3 сентября, 2015 Жалоба Поделиться Опубликовано 3 сентября, 2015 Что то не понял вообще ничего. Ссылка на комментарий Поделиться на другие сайты Поделиться
патроль Опубликовано 3 сентября, 2015 Жалоба Поделиться Опубликовано 3 сентября, 2015 Прокрути страничку вверх, найдешь схему включения вентилятора. Ссылка на комментарий Поделиться на другие сайты Поделиться
Kiriller Опубликовано 8 сентября, 2015 Жалоба Поделиться Опубликовано 8 сентября, 2015 Пежо 2001 года,рестайл. В дождь начали потеть стёкла. Фильтр поменял,не помогло. Если ставишь циркуляцию воздуха в салоне,дует хорошо,а если забор с улицы,слабо,в чём дело? Ссылка на комментарий Поделиться на другие сайты Поделиться
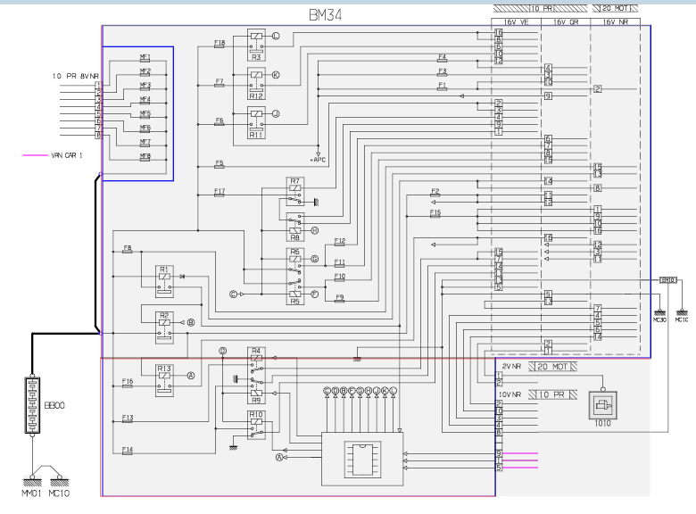
YuriyV Опубликовано 16 октября, 2015 Жалоба Поделиться Опубликовано 16 октября, 2015 Не работает вентилятор отопителя. Думаю, что проблема в предохранителе F40, вот только где он не могу найти. Вентилятор на прямую от батареи крутится, в контактной группе замка зажигания тоже все ок. Нет плюса на сером толстом проводе подачи вентилятора. Ссылка на комментарий Поделиться на другие сайты Поделиться
патроль Опубликовано 16 октября, 2015 Жалоба Поделиться Опубликовано 16 октября, 2015 Ну чем Вам помочь? Схему скинул. Разбирайтесь с ВМ34. Похоже он не разборный, но прозвонить можно и проверить напряжение на пине согласно схемы. Если там напряжения нет, скину схему ВМ34, но по Вашей реакции, я понял, бесполезно. Если напряжение есть, разбирайтесь с проводом. Ссылка на комментарий Поделиться на другие сайты Поделиться
Димыч. Опубликовано 16 октября, 2015 Жалоба Поделиться Опубликовано 16 октября, 2015 А сказал ли ты ему проверять на наличие плюса только на заведённом моторе? Ссылка на комментарий Поделиться на другие сайты Поделиться
YuriyV Опубликовано 16 октября, 2015 Жалоба Поделиться Опубликовано 16 октября, 2015 Ну чем Вам помочь? Схему скинул. Разбирайтесь с ВМ34. Похоже он не разборный, но прозвонить можно и проверить напряжение на пине согласно схемы. Если там напряжения нет, скину схему ВМ34, но по Вашей реакции, я понял, бесполезно. Если напряжение есть, разбирайтесь с проводом. я просто подумал, что это сообщение было адресовано не мне. скинь, пожалуйста, схему BM34. Ссылка на комментарий Поделиться на другие сайты Поделиться
патроль Опубликовано 16 октября, 2015 Жалоба Поделиться Опубликовано 16 октября, 2015 Разбирайся. Ссылка на комментарий Поделиться на другие сайты Поделиться
YuriyV Опубликовано 16 октября, 2015 Жалоба Поделиться Опубликовано 16 октября, 2015 Разбирайся.ВМ34.PNG спасибо. где расположен этот блок? Ссылка на комментарий Поделиться на другие сайты Поделиться
патроль Опубликовано 16 октября, 2015 Жалоба Поделиться Опубликовано 16 октября, 2015 Под капотом, правее аккумулятора. Блок моторного с 34 предохранителями (я думаю, так расшифровывается ВМ34) Ссылка на комментарий Поделиться на другие сайты Поделиться
dimon2222 Опубликовано 18 октября, 2015 Жалоба Поделиться Опубликовано 18 октября, 2015 Подскажите в чем может быть дело, поменял моторчик печки ,не дует с воздуходувов салона , а сам моторчик крутит что надо . старый до "капута " дуло как надо , просто ПАРАДОКС какойто Ссылка на комментарий Поделиться на другие сайты Поделиться
патроль Опубликовано 18 октября, 2015 Жалоба Поделиться Опубликовано 18 октября, 2015 Может не в ту сторону крутит. Попробуй перекинуть концы (перефазировку) или визуально проверь куда вращается. Ссылка на комментарий Поделиться на другие сайты Поделиться
dimon2222 Опубликовано 18 октября, 2015 Жалоба Поделиться Опубликовано 18 октября, 2015 Спасибо патроль , перекинут полярность все гуд стало . " Даже шапку сдуло" !!!!! ☺☺☺:-) :-) :-) Ссылка на комментарий Поделиться на другие сайты Поделиться
Андрей Полковник Опубликовано 22 октября, 2015 Жалоба Поделиться Опубликовано 22 октября, 2015 Короче проблемма, Пежо 406 дорестайл 98 г. Очень Плохо дует печка (когда переключаешь на холодный, то еще более менее, а когда переключаешь на тёплый, то вообще еле-еле), плохо греет, по бокам еще более менее, по центру только холодный, стёкла потеют. Подскажите первоначально что проверять, куда лезть? Ссылка на комментарий Поделиться на другие сайты Поделиться
патроль Опубликовано 22 октября, 2015 Жалоба Поделиться Опубликовано 22 октября, 2015 Наводящий вопрос, управление ручное или климат контроль? Сначала убеждаемся что есть циркуляция ОЖ через теплообменник; проверяем разницу температур на входе и выходе, рукой в салоне. Двигатель имеет температуру близко к 100, потому на входе рукой не удержать. На выходе должна быть менее горячей но не значительно. Если выход холодный - нет циркуляции. Если очень горячий, циркуляция есть. Разбираемся со смесительной заслонкой. Она могла остаться без привода, там причин много. А на неисправность привода указывает то, что при включении в положение холодный греет лучше. Все можно проверить без разборки. Ссылка на комментарий Поделиться на другие сайты Поделиться
Рекомендуемые сообщения